爱体育·体育(中国)官方网站集团
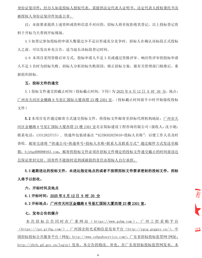
OA
邮箱
搜索
Search
CN
CN
EN
首页
关于爱体育·体育(中国)官方网站
集团概况
组织架构
生产基地
荣誉资质
企业文化
发展历程
成员企业
新闻中心
集团动态
业务动态
企业活动
产品中心
AITIYU SPORTS
离心机
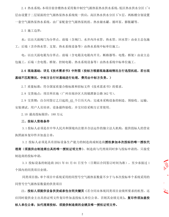
发电机
锅炉
压力容器
爱体育·体育(中国)官方网站党建
党委简介
党建动态
招标公告
工程招标
采购招标
资产处置
中标公告
企业招聘
AITIYU SPORTS
close
首页
关于爱体育·体育(中国)官方网站
集团概况
组织架构
生产基地
荣誉资质
企业文化
发展历程
成员企业
新闻中心
集团动态
业务动态
企业活动
产品中心
AITIYU SPORTS
离心机
发电机
锅炉
压力容器
爱体育·体育(中国)官方网站党建
党委简介
党建动态
招标公告
工程招标
采购招标
资产处置
中标公告
企业招聘
AITIYU SPORTS
close
广州工控大湾区现代高端装备研发生产基地项目 (三期)宿舍楼空气源热泵热水系统采购项目招标公告
浏览:561次
发布时间:2025-05-22
广州工控大湾区现代高端装备研发生产基地项目 (三期)宿舍楼空气源热泵热水系统采购项目招标公告.docx
上一篇
返回
下一篇
在线咨询
联系电话
020-31177633
售后服务
返回顶部
2UP.IO官网平台
|
2UPBATE手机版登录入口
|
2UP网页登录
|
火狐集团官网(中国)官方网站
|
2UPBATE体育(中国)官方网站
|
2UP正规平台
|
2UPBATE在线登录
|
乐动手机网页版登录入口
|
2UP体育_2UP(中国)
|